Turn on sound.
Enter the experience.

Sound On
Overture
Origin
Reveal
Dimension
Silence
Precision
Voices
Connected
Expression
Compared
Future
SIDDHANT SOFTWARE SIDDHANT SOFTWARE SIDDHANT SOFTWARE SIDDHANT SOFTWARE
GUPTA DEVELOPER GUPTA DEVELOPER GUPTA DEVELOPER GUPTA DEVELOPER
Currently Building Invytt
Chapter 01 — About Me

Beautiful Interfaces,
Powerful Backend.

I’m a backend engineer who treats infrastructure as craft, not vibes. I build SaaS tooling that improves developer experience and productivity tools that help teams move faster without sacrificing reliability. My focus is on APIs with clear ownership, infra you can trust, and debugging that’s actually transparent. I believe in shipping fast, learning from feedback, and iterating—on backends built to last.

2+ Years of Experience
20+ Products Shipped
12M+ Active Users
1PB+ Data Processed
5+ Data Pipelines Built
99.9% System Uptime

"Good software is cultivated, not assembled — each layer of abstraction should feel as natural as the one beneath it."

—My Engineering Philosophy
Chapter 02 — Skills

Experienced with these tools

As a developer, I use many too many tools and technologies to bring ideas to life, but these are my favorite ones which i have good experience with.

Python Golang TypeScript NextJS Node.js AWS Kubernetes Docker GitHub Prometheus Grafana SQL Bash Express.JS FastAPI Django Prisma PostgreSQL Supabase MongoDB Databricks Kafka Apache Spark Apache Airflow
Chapter 03 — Work Experience

Career Timeline

Data Engineer - Tredence Inc. | October 2024 - Present | Bengaluru, India

Architected and delivered an end-to-end HIPAA-compliant data platform on Databricks/AWS for Banner Health — spanning a PySpark-based Medallion pipeline ingesting 10M+ patient records/day from 4 EHR sources (Cerner, Health Catalyst, McKesson, Teradata) via CDC/SCD and real-time Kafka streaming; a metadata-driven YAML ingestion accelerator (T-Ingestor) with LLM-assisted SQLGlot transpilation for Spark SQL migration at scale; a config-driven clinical measure engine computing 100+ rate metrics (ICU/BIPAP LOS, Intubation Rate) across facility/provider/cohort dimensions; and a PyTest automation framework with 100+ pipeline validations wired into GitHub CI/CD across dev/QA/prod — reducing delivery time by 40%, migration risk to zero, test coverage by 60%, and QA turnaround by 35%.

Data Analyst Intern in Supply Chain Program | Mondelez International | September 2023 - April 2024 | Mumbai, India

Built 10+ Power BI dashboards with advanced DAX, boosting KPI visibility by 25% across 1,200+ distribution points. Automated 15+ warehouse simulation reports using SQL and Python, reducing manual effort by 40% and speeding reporting by 30%. Analyzed 2TB+ MongoDB data via Grafana to uncover operational bottlenecks. Led PAN-India supply chain analytics for Oreo, improving demand forecasting by 20% across 29 states. .

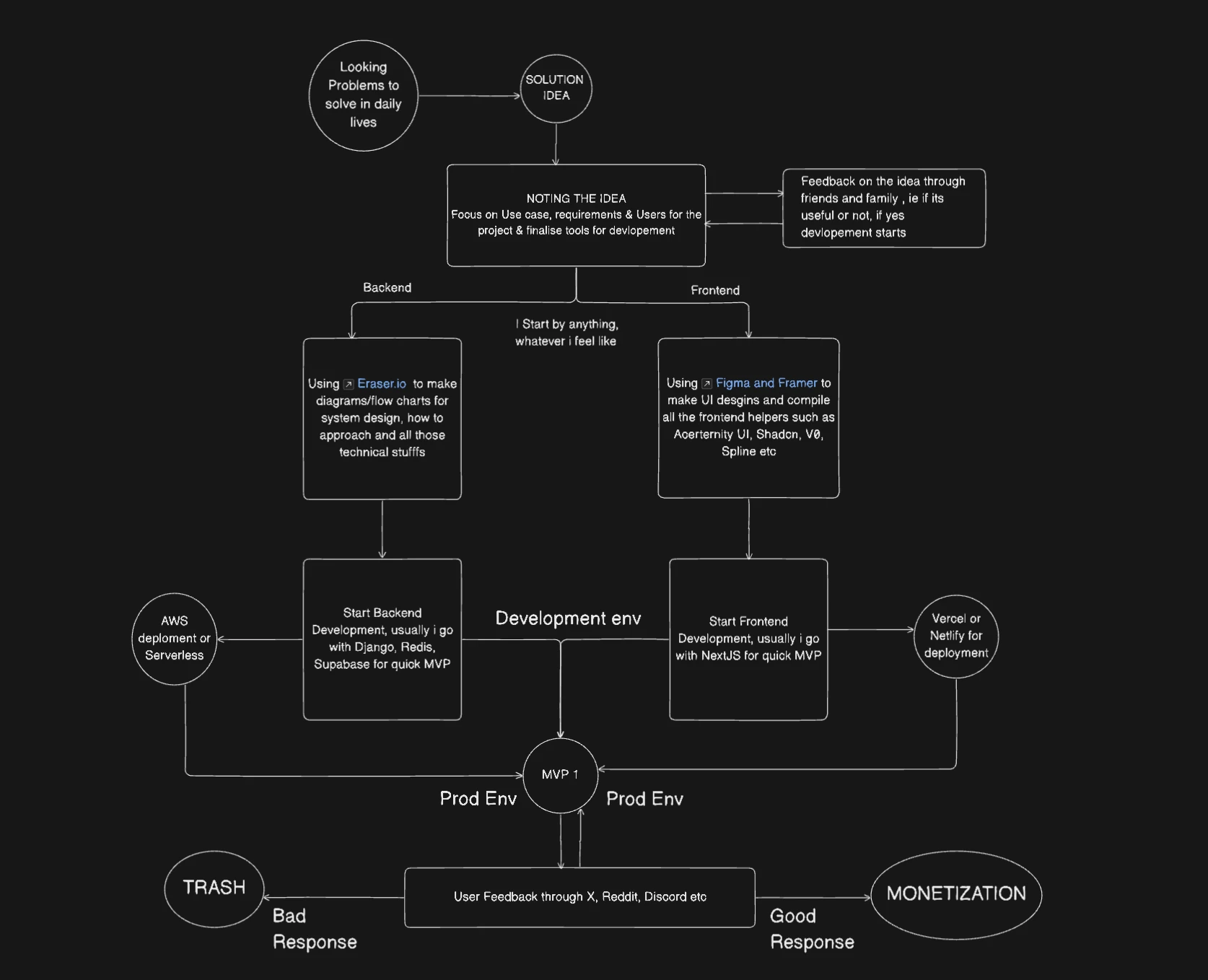
Chapter 04 — Process Workflow

Process Workflow
for Products I build

I take a user-centric approach to engineering, focusing on deeply understanding problems and rapidly prototyping solutions based on feedback. I emphasize clean, scalable code and intuitive design to build products that are both effective and easy to evolve.

process workflow
Chapter 05 — Projects/Prodcuts

Crafting Tools from
Scratch.

P
Praxis 🔥
Praxis CLI is a scaffolding tool that speeds up project setup with pre-configured, best-practice templates and automated workflows. It supports flexible frontend choices and a fully independent, production-ready backend with built-in features like authentication, caching, and monitoring. Designed for scalability and modularity, it enables efficient full-stack development without tight coupling between frontend and backend to elevate devloper's experience and productivity.
P
Praxis Pro
Praxis Pro is an advanced backend-focused evolution of PRAXIS, built on Django to provide a production-grade foundation with powerful built-in features like ORM, authentication, and admin tools. It automates setup, integrates modern tooling (ELK, Kubernetes, Sentry), and delivers a scalable, best-practice backend architecture. Designed as a workflow accelerator, it helps developers build complex backend systems more efficiently.
G
Git Bundle 🔥
GitBundle combines three independent tools to enhance your GitHub workflow: a smart CLI for automated commits (no AI, save your tokens), an AI-powered repo analysis app, and a visual “year in review” generator. You can use each tool separately or together to streamline development, gain insights, and showcase activity.
D
Dev Tools 🔥
A developer toolkit featuring an AI-powered README generator, Prisma-to-Express API scaffolder, and SEO meta. It automates documentation, scans codebases intelligently, and generates full CRUD APIs with validation and structure. Built for speed and clarity, it streamlines setup while producing, production-ready outputs.
V
Vibe Coding Bundle (VCB)
Vibe Coding Bundle is a set of AI prompt engineering tools designed to improve LLM interactions. It includes tools to lint prompts, optimize them for clarity, and compress them for token efficiency. Built for developers, it helps create stronger, cleaner, and more effective prompts.
O
Optimac
A macOS CLI tool for system maintenance, covering monitoring, cleanup, updates, and app management. It offers real-time CPU/RAM tracking, disk analysis, and safe removal of caches and temporary files. Built with an interactive interface and safety features.
M
Mock Me 🔥
A tool to instantly generate and run local FastAPI mock servers from JSON schemas, with no backend coding required so you can focus on frontend development. It supports realistic API behavior including fake data generation, conditional responses, error simulation, and auto-generated OpenAPI docs. Designed for flexibility, it offers hot-reload, plugins, and exportable production-ready FastAPI code.
D
DevXP
DevXP is a React-based learning platform offering structured paths across domains like web development, machine learning, cloud, and more. It features rich content rendering, interactive UI elements like a 3D globe and carousels, and dynamic content via CMS. Built with modern tools, it includes responsive design, state management, and authentication-ready architecture.
D
DevXP
DevXP is a React-based learning platform offering structured paths across domains like web development, machine learning, cloud, and more. It features rich content rendering, interactive UI elements like a 3D globe and carousels, and dynamic content via CMS. Built with modern tools, it includes responsive design, state management, and authentication-ready architecture.
Chapter 06 — Voices

What Users
Are Saying.

Trusted by Grammy-winning producers, touring DJs, and audio engineers at the world's top studios.

top review
P
Peerlist
Top 100 builders
★ ★ ★ ★ ★
I just started learning development and found praxis way too helpful to save time setting up the initial folder structure and infra. Also, I am using it as a reference in my own learning journey.
S
Shreya
Product Hunt User
★ ★ ★ ★ ★
You nailed it. These locked in tech stacks are pure tech debt. Its a reason why so many larger enterprises use these larger framworks as backend, dot net, java etc and enterprise level scaling. But so many in the SaaS space just focus on getting to very low MRR so often they never run ito scaling issues - as they never scale up.. But i fully agree: if someone want to scale: they must have a tech stack that actually holds up!
AH
Andy Henr
Reddit User
top
P
Peerlist
Everyone's support on Praxis
Chapter 07 — DOMAIN EXPERTISE

Domain Expertise

⚙️
Backend & Systems
Distributed systems, microservices, REST & GraphQL APIs. Proficient in Python, Go, and Node.js with deep database expertise.
🛠 ️
Data Engineering
ETL pipelines (HIPAA Compliant), data warehousing, and real-time analytics. Experience with Spark, Kafka, Airflow, and cloud data platforms to build scalable data infrastructure.
☁️
Cloud & DevOps
AWS, Kubernetes, Docker, and CI/CD pipelines. Infrastructure as code, observability, and zero-downtime deployments at scale.
Chapter 08 — Methodology and Procedures

Browse my
Styles.

Here’s a crisp list of key software development methodologies and principles i follow being the industry standard ones which are widely used and accepted by the software development community.

DRY
OOP
SOLID
AGILE
CI/CD

Every EchoPulse is finished by hand in a temperature-controlled chamber. The anodized aluminum shell resists fingerprints and micro-scratches while developing a unique patina over time.

Anodized Aluminum Soft-Touch Matte PVD Coating Anti-Fingerprint Recycled Packaging
Chapter 09 — Extras

Tech Meetups

My top three favorite meetups—I'm always excited to attend and meet new, like-minded people.

Event/Meetup
Role
Agenda
Location
Date
KubeCon + CloudNative Con
Attendee
An advanced, developer-focused event on Kubernetes for GenAI, Service Mesh, GitOps, and Platform Engineering — packed with deep technical insights for seasoned professionals.
New Delhi, India
11th December 2024
Open Source Connect
Attendee
Technical advancements in open source community and how developers could contribute in open source
JFrog Bengaluru, India
6th March 2025
Git Together
Participant
Showcase your best work within the event
MicrosoftBengaluru, India
Every Month
Based on manufacturer specifications and independent lab testing, Q1 2026.